
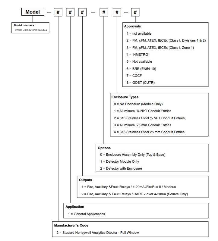
Датчик пламени Honeywell FS20X - предназначен для обнаружения пламени углеводородного и другого топлива.
Honeywell FS20X - высокотехнологичный многоспектральный детектор пламени (ультрафиолетовый, два инфракрасных и видимый диапазоны)
Обеспечивает быстрое, защищенное от ложных срабатываний оповещение о пожаре в расширенном диапазоне температур и в гораздо более широком диапазоне длины волны по сравнению с обычными ультрафиолетовыми и инфракрасными детекторами.
Обычные, основанные на старых технологиях ультрафиолетовые и инфракрасные детекторы, использующие ИК-датчики в узком диапазоне 4,3 микрон, не реагируют на коптящее пламя и не срабатывают, если
линза детектора загрязнена маслом или другими веществами, поскольку ультрафиолетовые сигналы и сигналы в диапазоне 4,3 микрон ослабляются, искажаются или поглощаются коптящим пламенем или загрязнением на линзе детектора. . Кроме того, эти устаревшие ультрафиолетовые и инфракрасные детекторы не сигнализируют о пожаре, если они установлены за обычным оконным стеклом.
Сдвоенные микропроцессоры детекторов обеспечивают надежную отказоустойчивость работы, а также высокую и надежную производительность. Основной микропроцессор осуществляет высокоскоростную цифровую обработку проб и сигналов, а вспомогательный микропроцессор обрабатывает различные данные датчиков, устанавливает связь, выполняет самодиагностику, а также обеспечивает универсальный интерфейс и дополнительный объем памяти для хранения журнала событий и данных FirePic™. Расстояние обнаружения детектора FS20X превышает 60 м (при очень высокой настройке чувствительности) для эталонного пламени гептана на площади 0,1 м2 (один квадратный фут). Пространственный конический сектор обзора детектора превышает аналогичные показатели большинства ультрафиолетовых и инфракрасных детекторов. Это означает, что, по сравнению с приборами других производителей, на одной площади можно использовать меньшее количество детекторов.
Детектор FS20X, использующий новейшие запатентованные алгоритмы обработки сигнала и анализа пожара и пламени, предназначен для оповещения о пожаре любого типа независимо от условий работы. Если ультрафиолетовый сигнал детектора претерпевает ухудшение вследствие коптящего пламени или загрязнения линзы, запатентованные датчики FS20X, выполняющие обнаружение в широком инфракрасном (WideBand IR™), ближнем инфракрасном и видимом диапазонах, будут по-прежнему сигнализировать о пожаре (однако их чувствительность и быстродействие снизятся).
Сферы применения:
• Морские платформы
• Корпуса турбин и компрессоров
• Предприятия по обработке и хранению ацетилена
• Нефте- и газопроводы и насосные станции
• Предприятия по погрузке и разгрузке сжиженного природного и нефтяного газа
• Заводы по добыче природного газа и его сжижению
• Предприятия по производству и хранению этанола, метанола и изопропилового спирта
• Предприятия по хранению неочищенной нефти и бензина, а также резервуарные парки для нефтепродуктов
• Самолетные ангары
• Предприятия по производству и хранению водорода
• Предприятия по хранению красок и растворителей
• Предприятия по производству, хранению и погрузке химических веществ
• Электростанции
• Предприятия по хранению кремневодорода

Помогите другим пользователям с выбором - будьте первым, кто поделится своим мнением об этом товаре.